Resources
Identity Use Cases & Scenarios.
FIDIS Deliverables.
Identity of Identity.
Interoperability.
Profiling.
Forensic Implications.
HighTechID.
D3.1: Overview on IMS.
D3.2: A study on PKI and biometrics.
D3.3: Study on Mobile Identity Management.
D3.5: Workshop on ID-Documents.
D3.6: Study on ID Documents.
D3.7: A Structured Collection on RFID Literature.
D3.8: Study on protocols with respect to identity and identification – an insight on network protocols and privacy-aware communication.
D3.9: Study on the Impact of Trusted Computing on Identity and Identity Management.
D3.10: Biometrics in identity management.
D3.11: Report on the Maintenance of the IMS Database.
D3.15: Report on the Maintenance of the ISM Database.
D3.17: Identity Management Systems – recent developments.
D12.1: Integrated Workshop on Emerging AmI Technologies.
D12.2: Study on Emerging AmI Technologies.
D12.3: A Holistic Privacy Framework for RFID Applications.
D12.4: Integrated Workshop on Emerging AmI.
D12.5: Use cases and scenarios of emerging technologies.
D12.6: A Study on ICT Implants.
D12.7: Identity-related Crime in Europe – Big Problem or Big Hype?.
D12.10: Normality Mining: Results from a Tracking Study.
Privacy and legal-social content.
Mobility and Identity.
Other.
IDIS Journal.
FIDIS Interactive.
Press & Events.
In-House Journal.
Booklets
Identity in a Networked World.
Identity R/Evolution.
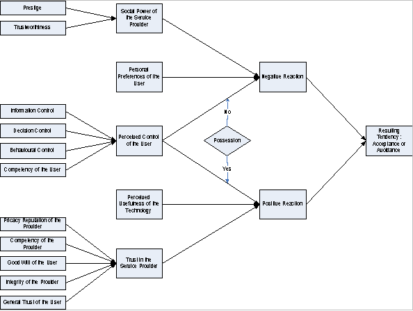
Spiekermann and Rothensee (2005) suggested a modified technology acceptance model for ambient intelligent environments which was already introduced in Deliverable D7.7 RFID, Profiling and AmI (Hildebrandt, Meints 2006: 62-65). In this model the reaction of the user with respect to ambient intelligent technologies is understood as a balancing process of different tendencies. The different factors and their influences on tendencies and the resulting decision are summarised in the following figure:
Figure : Factors for acceptance of ambient intelligent systems
Spiekermann and Rothensee came to the conclusion that the balance of control has an important influence on the acceptance of an AmI-related technology and subsequently on a potential decision to buy a related product. One of the limitations of this model was that the importance of the influencing factors and their direction of influence were not sufficiently investigated.
Results of the TAUCIS Study
To investigate these aspects for selected influencing factors, Spiekermann carried out a survey in 2006. Details of the selected methodology of the survey and the results are published in the study TAUCIS (technology assessment – ubiquitous computing and informational self-determination; : 172). The study was carried out in two groups: a group of 4741 participants in an online survey and from a socio-demographic perspective representatively chosen reference group of 200 participants who were interviewed (paper survey). Taking the chosen methodology and the number of participants of this survey into account, it overall is not representative but it gives an indication on which influencing factors are important.
To the participants of the survey four scenarios taking place in 2015 were presented:
An intelligent refrigerator able to re-order consumables
Automatic speed control integrated in a car
An “intelligent” computer workplace
A car able to detect the need for maintenance and to order support in a garage
All scenarios were presented to the participants in one of two randomly chosen subtypes: (a) a subtype where the user had some control, e.g., the choice of using the automated support functions of the system or not, and (b) another subtype with low or no control where the system supported the user automatically and mainly informed him about the choices taken for her. The scenarios 1, 2 and 4 include the use of RFID or related wireless communication.
The presentation of the scenarios was followed by a questionnaire. Most of the questions were to be answered using a scale from -5 (negative reactions) to +5 (positive reactions).
One of the major results of this survey was that users generally felt a quite high need for control (values were between 3.4 and 4.8). Perceived control of the user for all scenarios showed negative values (between -0.4 and -1.9). So it clearly can be concluded that in these scenarios the users generally had less control than they would have liked to have. But does this fact really have an impact on the intention to use or buy these technologies? The following figure shows the results of the regression analysis based on the paper survey (influence presented as beta-values *100, taken from : 194):
Figure : Influence of perceived control on the intention to use or buy the presented AmI products
In comparison to the other factors of influence that were analysed in this study, perceived control showed the largest influence on the emotional attitude of the (potential) user towards the investigated AmI products and thus indirectly influences the intention to buy the product significantly. The most significant influence was observed in the scenario with the automatic speed control integrated in cars.
The survey also showed that higher control has a direct influence on the risk perception of the user. The answers of the participants showed that the higher the (effective) control, the lower the perceived risk, the fears that the product could be limited in use, the private sphere could be invaded and that the system could work inefficiently and consume a lot of time. It has to be noted that privacy concerns and data protection related considerations in this study are part of perceived control only, but an important one. Privacy concerns also influence indirectly others of the influencing factors shown in (: 162).
Another result of this study was that the participants in general did not well understand what potential consequences of pervasive data processing could be, though a difference could be observed between the participants of the online survey (higher awareness) and the paper survey (significantly lower awareness). Though commercial data processing is well known, there seems to be a large lack of transparency what this could mean to the individual customer. In general the participants showed a high trust in the effectiveness of protection by laws. In addition the large majority of the participants did neither expect nor accept discriminatory effects from commercial data processing (:195).
Recommendations on technology acceptance
Spiekermann (in : 195) concludes that for vendors of AmI systems from a market perspective it is of high importance to give effective control to the users. This would be a proactive management of various fears of consumers mentioned in the study and would effectively lower barriers to enter the market. She further suggests that politicians should check whether user control should become a general guideline for manufacturers and vendors of AmI systems (regulatory or self regulatory approach).
These results should be transferred into the market to enable manufacturers and vendors to develop AmI solutions accordingly. This should be politically supported. In addition further research should be carried out to check these results and possibly adopt them to other, more complex use scenarios of AmI.
In case no response to these research results can be observed from manufacturers and vendors on the market it should be checked whether market failure occurred. If this is confirmed, a regulatory approach as suggested by Spiekermann as an additional option should be implemented and enforced.
| 27 / 38 |


